首页 > 机关党建

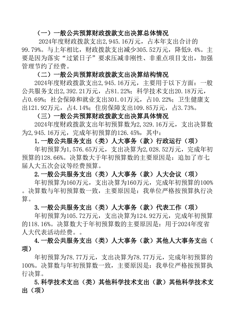
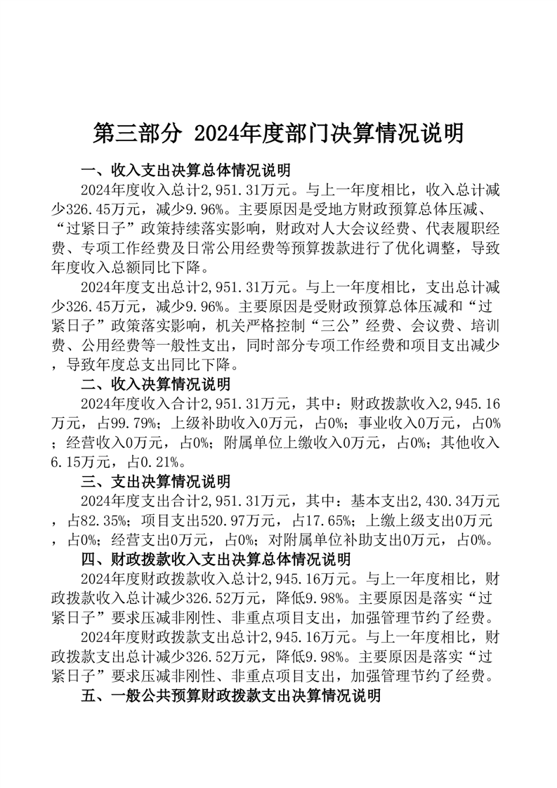
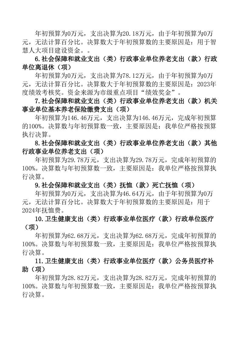
2024年度益阳市人民代表大会常务委员会部门决算

(2025年09月29日 08:43)
2024年部门整体支出绩效评价报告(益阳市人大).docx
整体绩效自评封面.pdf
【来源:益阳市人大常委会】 【作者:】 【编辑:】 【浏览量:】 【打印本页】 【关闭窗口】