首页 > 制度汇编

益阳市人民代表大会议事规则

(2026年01月04日 09:40)
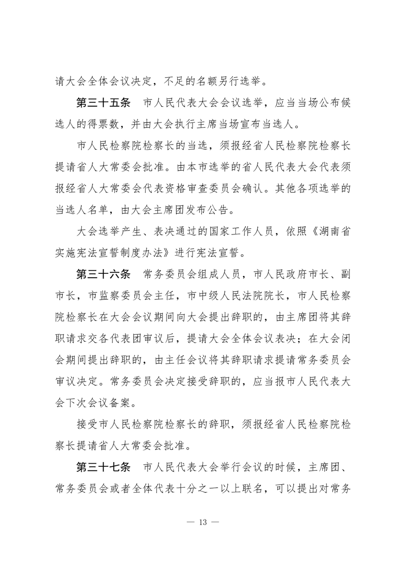
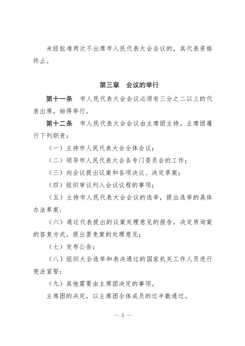
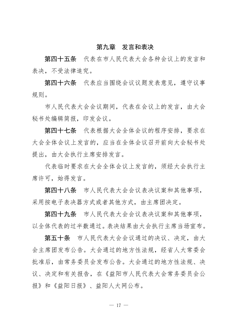
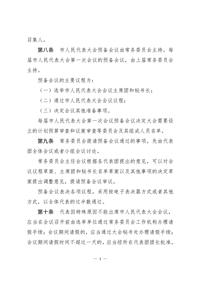
【来源:益阳市人大常委会】 【作者:】 【编辑:】 【浏览量:】 【打印本页】 【关闭窗口】